PE24108 achieves extremely low height and compact footprint by using an innovative two-stage design that combines a capacitor divider charge pump followed by dual phase buck regulators.
Capable of delivering 10A per phase and can be connected in parallel up to 4 phases to support 40A.
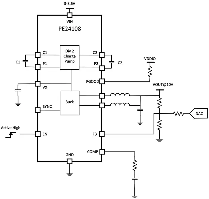
The output voltage is selected with external feedback resistors and can be adjusted by external AVS DAC. Ultra high efficiency with low ripple performance is suitable for space critical and noise sensitive application such as DSP/ASIC in optical module or FPGA in networking equipment.
